【疫情等级地区图表,疫情等级地区图表最新】

【3.15新冠分布图表】五国合计新增确诊7654,西累计达8千

合计新增确诊:7654例累计确诊总数:45367例西班牙累计确诊突破8000例 ,成为继意大利后第二个累计确诊超8000例的国家。

全球新冠疫情国内国外全数据统计Excel

明确数据需求国内数据:包括各省(自治区、直辖市)的累计确诊 、累计死亡、累计治愈、现有确诊等数据,可能还需要按日期进行细分 。国外数据:包括各国及其下属州/省的疫情数据,同样需要累计确诊 、累计死亡、累计治愈、现有确诊等细分数据。

全球疫情概况根据世界卫生组织的数据 ,全球新冠肺炎累计确诊超90万,死亡超5万,且疫情已蔓延至205个国家和地区。

数据准备:从官方通告wsjkw.gxzf.gov.cn/ztbd_...获取截至2月9日的累计病例数 ,如德保县162例等 。 完善数据:在EXCEL中总结数据 ,包括行政区名和病例数,使用小O地图的功能补充所需列。

数据准备 收集数据:从百色市卫健委或相关政府部门获取新冠疫情数据,特别是各行政区的累计病例数。数据应包含行政区名称和对应的病例数 。总结数据:在Excel中创建一个表格 ,包含两列:一列是行政区名称,另一列是对应的病例数 。确保数据准确无误,并保存为.xlsx格式的文件。

各国疫情数据比较

截至2025年3月 ,全球新冠疫情累计死亡人数已超过700万例,具体数据为7,091 ,788例。以下是主要国家及全球层面的详细数据:全球整体数据世界卫生组织(WHO)发布的最新数据显示,截至2025年3月16日,全球累计新冠死亡病例达7 ,091,788例 。这一数字反映了疫情三年间全球范围内的直接死亡影响。

核心数据对比美国确诊增量趋势:当天确诊增量下降,但患者总数仍处于上升阶段(图中以红字标注)。完成比例:累计确诊量占预测总量的1653% ,剩余80%未完成 ,显示疫情规模可能远超当前数据 。算法说明:同时采用昨日算法与前期算法进行预测,结果差异未明确说明。

根据IFR,研究人员估计了65岁以上人群的预期死亡人数 ,并与报告死亡人数比较,发现各国数字存在差异。如英国 、加拿大 、瑞典等国家,报告的65岁以上人口新冠死亡人数高于预期 ,原因是护理院中暴发多起疫情;一些南美洲和亚洲国家报告的65岁以上死亡人数明显少于预期,潜在解释是老年人新冠肺炎死亡人数报告不足 。

【4.6新冠图表】西班牙新增确诊超5000例,新增死亡700例

〖壹〗、截至4月6日,西班牙新增确诊超5000例 ,新增死亡700例,其国内西甲球队所在地区疫情分布如下:数据背景:西班牙疫情数据为当地4月6日统计结果,新增确诊超5000例、新增死亡700例 ,反映疫情在西班牙的严重程度。西甲球队所在地区疫情图直观呈现了不同区域的病例分布情况,但需注意球队位置仅代表所属地区,非实际经纬度。

〖贰〗 、黑龙江省:11月3日0-24时 ,黑龙江省新增新冠肺炎本土确诊病例45例 ,其中黑河市爱辉区44例、哈尔滨市平房区1例;新增本土无症状感染者1例,为哈尔滨市平房区1例 。所有新增病例均为集中隔离或居家隔离管控期间主动排查发现。截至11月3日24时,黑龙江省现有本土确诊189例 ,现有本土无症状感染者2例。

〖叁〗、近来疫情形势下,出门仍建议戴好口罩 。以下是具体分析:当前疫情形势严峻:自10月17日西安报告2例阳性病例后,全国累计报告本土阳性病例已超700例 。11月4日0—24时 ,31省区市新增本土确诊68例,涉及黑龙江 、河北、辽宁、河南 、甘肃、宁夏、内蒙古 、江西、四川、贵州 、云南等多个地区。

〖肆〗 、拜登获胜后的第一个大挑战确实是抗击新冠疫情,具体分析如下:美国疫情形势严峻:选举后的第二天(11月4日) ,美国日新增确诊首次突破10万例,之后4天继续走高,11月6日进一步突破13万例关口。截至11月7日 ,美国累计确诊超过1000万例,死亡病例23万例 。

〖伍〗、印度截至当地时间10月12日8时(北京时间10时30分),累计确诊病例升至7120538例 ,且多名医学专家表示其可能超过美国成为全球累计确诊病例数比较多的国家。

文章推荐

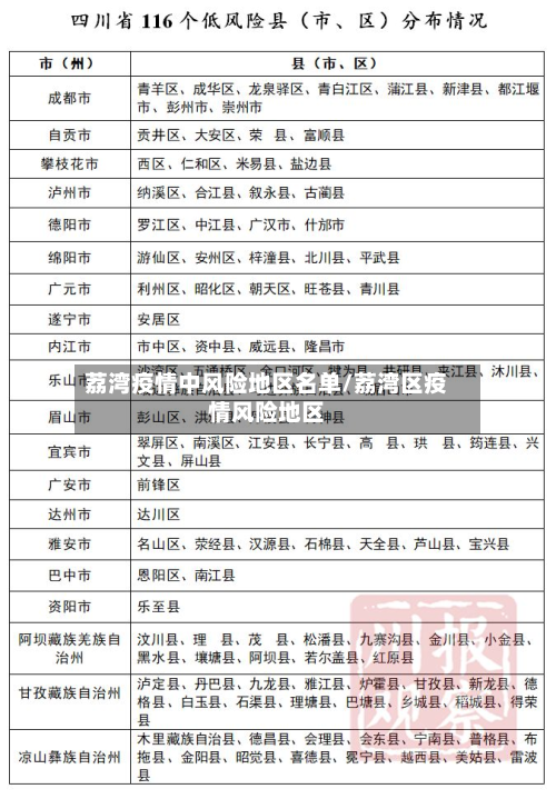
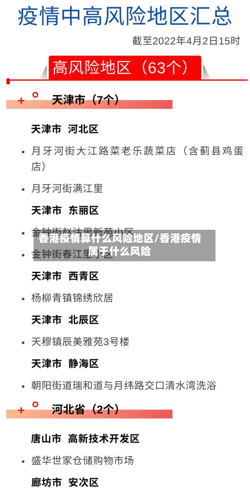
  • 香港疫情算什么风险地区/香港疫情属于什么风险

    【3.15新冠分布图表】五国合计新增确诊7654,西累计达8千合计新增确诊:7654例累计确诊总数:45367例西班牙累计确诊突破8000例,成为继意大利后第二个累计确诊超8000例的国家。全球新冠疫情国内国外全数据统计Excel明确数据需求国内数据:包括各省(自治区、直辖市)的累计确诊、累计死亡、累计治...

    2026年01月27日
    0
  • 【北京朝阳区疫情高风险地区,北京朝阳区疫情风险区域】

    【3.15新冠分布图表】五国合计新增确诊7654,西累计达8千合计新增确诊:7654例累计确诊总数:45367例西班牙累计确诊突破8000例,成为继意大利后第二个累计确诊超8000例的国家。全球新冠疫情国内国外全数据统计Excel明确数据需求国内数据:包括各省(自治区、直辖市)的累计确诊、累计死亡、累计治...

    2026年01月27日
    0
  • 【疫情彻底解封地区有哪些,疫情解封的地方有哪些】

    【3.15新冠分布图表】五国合计新增确诊7654,西累计达8千合计新增确诊:7654例累计确诊总数:45367例西班牙累计确诊突破8000例,成为继意大利后第二个累计确诊超8000例的国家。全球新冠疫情国内国外全数据统计Excel明确数据需求国内数据:包括各省(自治区、直辖市)的累计确诊、累计死亡、累计治...

    2026年01月27日
    0
  • 赤峰地区肺炎疫情/赤峰地区肺炎疫情情况

    【3.15新冠分布图表】五国合计新增确诊7654,西累计达8千合计新增确诊:7654例累计确诊总数:45367例西班牙累计确诊突破8000例,成为继意大利后第二个累计确诊超8000例的国家。全球新冠疫情国内国外全数据统计Excel明确数据需求国内数据:包括各省(自治区、直辖市)的累计确诊、累计死亡、累计治...

    2026年01月27日
    0