兰州有啥地区啊最近疫情(兰州有没有疫情最新新闻)

2025年十二月份哪些地方猪瘟

025年12月,全球多个国家和地区报告了非洲猪瘟疫情,主要集中在中国甘肃省、欧洲的多个国家以及非洲的南非。具体情况如下: 国内疫情甘肃省兰州市永登县的一个养殖场发生了疫情 ,该场共存栏生猪9927头,其中发病280头,死亡92头 。这是本月国内公开报道的唯一一起疫情。

如果是育肥猪 ,出生后30-40天的时候进行首免,60-70天左右进行二免。若是种公猪,每年接种两次 ,分别是还在九月和十二月的时候 。若是种母猪,一般是在分娩前5个月左右接种。若是乳猪,断奶后首次接种。50-60日龄 ,进行猪瘟和口蹄疫的二免;70-80日龄,进行三免 。

免疫:猪传染性胸膜肺炎油佐剂灭活苗,母猪产前1个月注射2ml;种公猪2次/年 ,每次注射2ml;仔猪4~5周龄注射0.5~0ml ,间隔7~14天加强一次。猪年2008-06-18 14:23猪传染性萎缩性萎鼻炎(一) 综述简称萎鼻,本病的主要病原是支气管败血波氏杆菌,其次是产毒素的D型多杀性巴氏杆菌。

流行性腹泻病毒(PEDV) 俗称冬季拉稀病 ,是由猪流行性腹泻病毒(PEDV)引起的猪的一种急性肠道传染病,各阶段的猪均易发,有一定的季节性 ,多发生于冬季12月至来年2月寒冬季节,或气候突变时节,病猪排灰黄色、灰色水样稀粪 、同时伴有精神沉郁 ,厌食,消瘦及衰竭 。

间隔六到十二个小时再配种一次。一个月用病毒快克清理一下母猪体内猪瘟以外的各种病毒,根据本猪场的情况适当的用点抗菌素。三个月用一次茵陈木通散清理一下体内的毒素 。

兰州低风险地区有哪些

〖壹〗、若从兰州低风险地区(除中风险区外的其他地区)返回郑州:凭“河南健康码”绿码到郑州不需要隔离 ,也不需要做核酸检测 。若从兰州中风险地区(截至2021年10月25日15时,包括城关区云祥小区、城关区雁北路天庆丽舍小区 、城关区东湖小区)返回郑州:需要隔离,也需要做核酸检测。

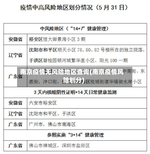
〖贰〗、兰州市各地区疫情风险等级城关区:低风险区榆中县:低风险地区永登县:低风险地区安宁区:低风险区皋兰县:低风险地区红古区:低风险区西固区:低风险区如何划分高中和低风险区为了有效控制疫情 ,又不对居民造成太大影响 ,力争将疫情的社会影响控制在最低水平,一般是县、街道 、乡镇、社区等。

〖叁〗、靖远路街道和金城天华小区 。兰州疫情得到了缓解,城关区低风险区有金城天华小区和靖远路街道。该地简称“兰 ” 、“皋” ,古称金城,甘肃省辖地级市、省会,国务院批复确定的中国西北地区重要的工业基地和综合交通枢纽。

甘肃兰州风险地区划分最新

兰州市城关区发布通告 ,自11月20日起,将兰州市城关区火车站街道火南路183号等35个区域划定为高风险区 。将临夏路街道兰大二院家属院8号楼1单元等40个区域由高风险区降为低风险区。

凭“河南健康码”绿码到郑州不需要隔离,也不需要做核酸检测。若从兰州中风险地区(截至2021年10月25日15时 ,包括城关区云祥小区、城关区雁北路天庆丽舍小区 、城关区东湖小区)返回郑州:需要隔离,也需要做核酸检测 。

自2021年10月19日8时起,兰州市城关区云祥小区 、兰州市城关区雁北路天庆丽舍小区调整为中风险区。湖南长沙县:10月18日 ,湖南长沙县新增报告1例外省输入新冠肺炎确诊病例,为甘肃省嘉峪关人,来长参加由江苏某企业举办的智能洗涤观摩活动。

截至8月15日12时甘肃省共有高风险区15个 。

3月30日甘肃新增无症状感染者8例,详情公布!

〖壹〗、新增情况:3月30日0—24时 ,甘肃省无新增确诊病例 ,新增无症状感染者8例(均在兰州市七里河区)。治愈与解除隔离:新增治愈出院23例(兰州市20例、兰州新区2例 、白银市景泰县1例);解除无症状感染者集中隔离医学观察34例(兰州市28例、兰州新区3例、天水市3例)。

〖贰〗 、境外输入:36例(四川18例,广西8例,上海3例 ,广东3例,北京2例,浙江2例) ,含19例由无症状感染者转为确诊病例(四川17例,浙江2例) 。本土病例:1803例,分布如下:吉林:1340例(长春市997例、吉林市333例、四平市6例 、白城市4例) 。

〖叁〗、月10日0—24时 ,甘肃新增本土确诊病例26例,无症状感染者4例。具体分布如下:本土确诊病例(26例)兰州新区15例 白银市8例 兰州市3例 含2例由无症状感染者转为确诊病例。本土无症状感染者(4例)均在白银市 。

〖肆〗、部分新增确诊详情 京都:今日共5人感染,其中3位男公司职员 ,参加了前几天确诊的产业大学的交流会,近来该留学生造成的感染共13人。东京:官方公布感染确诊13人,7人感染路径不明 ,2人输入病例 ,4人浓厚接触者,13人中有2人为重症。

兰州疫情突飞猛进,排名全国前三甲与重庆同坐可惜不是GDP

〖壹〗 、兰州疫情形势严峻,但并非“突飞猛进 ”与GDP排名无关 兰州近期的疫情形势确实较为严峻 ,单日新增无症状感染者数量较高,引起了广泛关注 。然而,将疫情数据与GDP排名相提并论是不恰当的 ,两者属于完全不同的领域和范畴。

〖贰〗、021年中国31个省份GDP排名榜显示,广东、江苏 、山东位列前三,湖北 、海南、山西增速居前三。具体分析如下:GDP总量排名前三名:广东(1243667亿元)、江苏(116362亿元) 、山东(83099亿元) 。

〖叁〗、山西以1%的增速位居全国第三 ,受能源费用上涨影响,经济突飞猛进。增速跑赢全国(1%)的省份还包括江西(8%)、江苏(6%) 、北京(5%)、浙江(5%)、山东(3%) 、安徽(3%)、重庆(3%)、四川(2%)。上海和贵州增速与全国持平,均为1% 。

〖肆〗 、从排名变化来看 ,过去十年,重庆是进步最快的省份,从2012年的23名上升到2012年的16名 ,进步了7名;同时重庆也是继四川之后 ,第二个GDP超越辽宁的西部省份。不幸的是,辽宁也是排名下滑最快的省份,足足下滑十名 ,差点掉出前20。

文章推荐

  • 【临洮疫情重点地区,甘肃临洮疫情严重吗】

    2025年十二月份哪些地方猪瘟025年12月,全球多个国家和地区报告了非洲猪瘟疫情,主要集中在中国甘肃省、欧洲的多个国家以及非洲的南非。具体情况如下:国内疫情甘肃省兰州市永登县的一个养殖场发生了疫情,该场共存栏生猪9927头,其中发病280头,死亡92头。这是本月国内公开报道...

    2026年02月03日
    0
  • 疫情防控重点地区列表(疫情防控重点区域)

    2025年十二月份哪些地方猪瘟025年12月,全球多个国家和地区报告了非洲猪瘟疫情,主要集中在中国甘肃省、欧洲的多个国家以及非洲的南非。具体情况如下:国内疫情甘肃省兰州市永登县的一个养殖场发生了疫情,该场共存栏生猪9927头,其中发病280头,死亡92头。这是本月国内公开报道...

    2026年02月03日
    0
  • 【从哪可以看所在地区疫情,怎么查看所在地区的疫情】

    2025年十二月份哪些地方猪瘟025年12月,全球多个国家和地区报告了非洲猪瘟疫情,主要集中在中国甘肃省、欧洲的多个国家以及非洲的南非。具体情况如下:国内疫情甘肃省兰州市永登县的一个养殖场发生了疫情,该场共存栏生猪9927头,其中发病280头,死亡92头。这是本月国内公开报道...

    2026年02月03日
    0
  • 新疆疫情严重地区/新疆疫情严峻吗

    2025年十二月份哪些地方猪瘟025年12月,全球多个国家和地区报告了非洲猪瘟疫情,主要集中在中国甘肃省、欧洲的多个国家以及非洲的南非。具体情况如下:国内疫情甘肃省兰州市永登县的一个养殖场发生了疫情,该场共存栏生猪9927头,其中发病280头,死亡92头。这是本月国内公开报道...

    2026年02月03日
    0