疫情为什么是31省
全国行政区划概况 全国共有32个省 、自治区、直辖市以及特别行政区 ,但疫情报告或相关公告中常提及的“31省 ”并不包括台湾省 。这是因为台湾省的政治地位特殊,且在实际操作中,其疫情数据和防控措施往往单独列出或进行特殊处理。
当前疫情形势的严峻性扩散范围广:疫情已覆盖内地31个省市 ,表明病毒传播链复杂且隐蔽性强,传统区域性防控手段效果受限。社会面病例激增:多省市出现非管控区病例,反映社区传播风险升高,需警惕疫情从局部爆发转向全面扩散 。
在新闻通报疫情时 ,通常会提到“31省(自治区、直辖市)和新疆生产建设兵团”,这是因为台湾地区的数据通常不被统计在内。因此,实际上提到的31个单位是32个省级行政单位减去台湾地区。

各省防疫政策
各省最新考研防疫政策如下:贵州健康打卡与核酸检测:所有考生从考前第14天开始 ,每天测量体温并进行健康状况监测,填写《贵州省2022全国硕士研究生考试考生体温测量登记表》和考前48小时核酸检测阴性证明于首场考试带至考点。
西安回铜川是否需要集中隔离,主要依据出发地风险等级评判 ,具体如下:中高风险地区人员:按照国家中高风险地区人员不流动规定,天津 、河南和西安等中高风险地区人员一律不得入铜 。
新规实施后,艾伯塔省单日新增病例数增长趋势有所放缓 ,但未立即出现拐点,反映政策滞后性和病毒传播惯性。医院ICU床位占用率逐步稳定,为疫苗接种争取了关键窗口期。长期调整 随着疫苗普及 ,艾伯塔省于2021年逐步解除限制,但保留“口罩令”和聚集人数限制作为常态化防控手段 。
自2025年9月1日起,生猪跨省运输需通过指定通道接受24小时值守检查,以强化动物疫病防控能力 ,降低跨区域传播风险。 以下为具体措施与要求:政策背景与目标农业农村部依据《中华人民共和国动物防疫法》,结合各省动物疫病、路网布局、畜禽流通等实际情况,制定《道路运输动物指定通道检查站管理指引》。
五一能否出游需结合目的地政策与个人健康状况判断 ,各地防控措施差异较大,出行前务必确认目的地最新政策 。 以下为部分地区出行政策及防控措施汇总:北京进京人员:4月12日起,入住酒店需持7日内核酸检测阴性证明及全国健康通行码或北京健康宝“未见异常 ”状态 ,并登记在京联系人。
国家出台的20条规定
〖壹〗、第二十六条规定,生产经营单位的安全生产管理机构及管理人员应尽职尽责,依法履责。单位在作出涉及安全生产的经营决策时 ,应听取安全生产管理人员的意见 。单位不得因管理人员依法履责而降低其待遇或解除劳动合同。对于危险物品生产 、储存单位以及矿山、金属冶炼单位的安全生产管理人员的人事变动,还需通知相关监管部门。
〖贰〗、重点举措:开展绿色产品下乡;大力发展农村直播电商 、即时零售;完善农村电子商务和快递物流配送体系;推动特色产品进城;大力发展乡村旅游 。信号解读:通过提升农村消费能力,激发农村市场潜力 ,推动整体经济发展。
〖叁〗、十六)加大“一刀切”、层层加码问题整治力度。地方党委和政府要落实属地责任,严格执行国家统一的防控政策,严禁随意封校停课 、停工停产、未经批准阻断交通、随意采取“静默”管理 、随意封控、长时间不解封、随意停诊等各类层层加码行为,加大通报 、公开曝光力度 ,对造成严重后果的依法依规严肃追责。
〖肆〗、《中华人民共和国安全生产法》第二十条规定为,生产经营单位应当具备本法和有关法律、行政法规和国家标准或者行业标准规定的安全生产条件;不具备安全生产条件的,不得从事生产经营活动 。国家对在改善安全生产条件、防止生产安全事故 、参加抢险救护等方面取得显著成绩的单位和个人 ,给予奖励。
中国哪个省的疫情最严重?
〖壹〗、根据中国疾病预防控制中心2026年1月最新监测数据,流感活动总体呈下降趋势,仅华东地区一个省份仍处于高流行水平 ,但具体省份名称未公开披露。在2026年第1周(1月初)的监测中,南方地区也有个别省份处于高流行水平,这些是近来流感病毒传播相对活跃的区域 。
〖贰〗、中国最严重的疫情是新型冠状病毒肺炎疫情 ,且疫情初期最为严重的地区是湖北省武汉市。以下是关于此疫情在中国最严重地区的详细说明:首次爆发地:新型冠状病毒肺炎疫情自2020年初在中国湖北省武汉市首次爆发,并迅速蔓延至全国各地及全球范围。
〖叁〗 、近来公开信息还没有明确指出2025年甲流疫情最严重的具体地区 。根据中国疾病预防控制中心发布的《全国急性呼吸道传染病哨点监测情况(2025年第47周)》,全国门急诊流感样病例中流感阳性率已接近45% ,整体进入中流行水平,部分省份则已达到高流行水平。
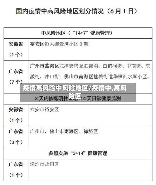
〖肆〗、江苏省是近来全国疫情最为严重的省份之一。根据最新的中高风险区域名单,江苏省拥有2个高风险地区和50个中风险地区 。8月1日,江苏新增40例本土确诊病例 ,其中11例为轻型,29例为普通型。同时,新增2例本土无症状感染者 ,以及3例境外输入确诊病例。
你知道哪里有疫情吗
〖壹〗、可以通过高德地图应用程序查看疫情地图,具体步骤如下:打开高德地图应用:首先,在手机上启动高德地图应用程序 ,进入主界面后,点击搜索框以进入搜索查找页面 。输入关键词并打开疫情地图:在搜索栏中输入“疫情地图”,随后选取并打开新冠肺炎疫情场所地图。查看实时疫情数据:进入疫情地图界面后 ,即可查看最新的疫情实时数据地图。
〖贰〗 、首先打开微信,进入“我 ”的选项界面,点击“支付”。在支付界面 ,找到“城市服务”并点击进入,如图 。比如现在在北京,它就自动定位到北京,若查询其它城市可以点击下拉框选取。如果想每天收到提示 ,可以选取“订阅 ”。
〖叁〗、人民日报和今日头条可以查询 。人民日报健康客户端联合今日头条推出“查询疫情场所”H5,可以自动定位用户所在地,查询距离用户最近的疫情场所、中高风险区 ,以及感染者的活动轨迹等,帮助用户有效避开中高风险区。
全国疫情的风险地区
可以通过手机支付宝上的国务院客户端查询风险地区,具体步骤如下:打开国务院客户端在手机支付宝上打开国务院客户端。进入疫情风险查询功能在国务院客户端界面中 ,找到并点击“疫情风险查询”选项 。查看全国风险区域进入疫情风险等级查询界面后,点击“查看全国疫情风险区域 ”,系统将展示最新的全国风险地区分布。
具体步骤:进入小程序入口打开微信 ,点击底部导航栏的“发现”选项,选取“小程序”功能。搜索政务平台在小程序搜索框中输入“国家政务服务平台 ”,或通过历史记录找到该小程序并进入 。选取风险查询功能在小程序首页找到“各地疫情风险等级查询”入口 ,点击进入查询页面。
搜索并进入国家政务服务平台在小程序搜索框中输入“国家政务服务平台”,点击搜索结果中的官方小程序进入。选取疫情风险等级查询功能进入平台后,找到“各地疫情风险等级查询 ”服务模块并点击 。