郓城李集疫情是真的吗
〖壹〗、通过查询相关资料显示,郓城李集疫情是真的 ,根据郓城县人民政府2022年8月1日发布的疫情管控通知了解到针对当前复杂严峻的疫情防控形势,李集镇地处两省(河南 、山东)三县(范县、台前、郓城)交界处,黄河浮桥三处,来往车辆较多 ,守好郓城县“北大门 ”,搞好疫情防控工作成为李集镇党委、政府的重中之重 。具体消息可关注官方网站,获得第一手权威信息。
〖贰〗 、李集是山东省郓城县下辖的一个乡 ,以下是对李集乡的详细介绍:地理位置:位于山东省郓城县,处于河南、山东两省和范县、台前 、郓城三县的交界地带。交通情况:交通便利,连接着郓杨、郓苏公路和沿黄公路。李集清河黄河浮桥横跨鲁豫两省 ,构成了四通八达的交通网络 。
〖叁〗、李集乡,位于山东省郓城县,地理位置独特 ,处于河南 、山东两省和范县、台前、郓城三县的交界地带。乡内有黄河的壮丽景观,交通便利,连接着郓(城)杨(集) 、郓(城)苏(阁)公路和沿黄公路 ,李集清河黄河浮桥横跨鲁豫两省,构成了四通八达的交通网络。
〖肆〗、李集乡,位于山东省菏泽市郓城县,隶属于沿黄滩区 ,距县城约30公里 。乡域面积96平方公里,包含54个行政村和90个自然村,总人口约为3万人 ,拥有6万亩耕地。2004年底,李集乡的工农业总产值达到了4亿元,地方财政收入为758万元 ,人均纯收入为2605元。
〖伍〗、李集乡同样位于郓城县,距离县城30公里,总面积96平方公里 ,辖54个行政村,90个自然村,3万人 ,6万亩耕地 。该乡在2004年底的工农业总产值达到4亿元,地方财政收入758万元,人均纯收入2605元。
〖陆〗 、郓城县乐家勋超市连锁有限公司李集店销售的糖水草莓罐头:苋菜红超标,国家标准规定罐头中不允许使用苋菜红。超标原因可能是生产企业为改善产品色泽、提高市场价值而超范围使用 。济南历下昊天海鲜城自制的生食海蜇头:铝的残留量超标 ,国家标准为≤500mg/kg(即食海蜇)。

郓城9月19属于什么风险地区
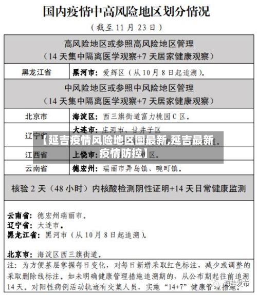
〖壹〗、低风险地区。郓城县,隶属山东省菏泽市,位于山东省西南部、菏泽市东北部 ,地处黄河下游,通过查询郓城防疫官方网站了解到,9月19日属于低风险地区 ,连续15天无新增病例,但防疫形势依旧严峻,我们要积极配合防疫工作的进行 ,积极投身于防疫斗争中去 。
〖贰〗 、解封了。郓城县隶属山东省菏泽市。通过查询相关资料显示,截止2022年9月30日,菏泽郓城地区没有低、中、高风险区域 ,都是常态化防控区,没有疫情已经解封,出行佩戴口罩,注意防护。
〖叁〗 、郓城县是低风险地区 。郓城县 ,隶属山东省菏泽市,位于山东省西南部、菏泽市东北部,地处黄河下游 ,介于北纬35°19′~35°52′,东经115°40′~116°08′之间,总面积1643平方公里。郓城县属暖温带半湿润东亚季风大陆性气候。四季分明 ,春季干燥多风,夏季炎热多雨,秋季温和凉爽 ,冬季干冷,雨雪稀少 。
〖肆〗、菏泽郓城县属于:常态化防控区域 高风险区域:在最后一例病例确诊后14天区域内无本地新增确诊病例时,可解除封锁。高风险地区采取极为严格的措施应对疫情 ,果断采取停工 、停业、停课等管控措施,必要时可采取区域封锁,限制人员进出。
〖伍〗、能 。通过查询相关资料显示,截止到2022年9月26日 ,北京顺义区为我国低风险地区,山东郓城也为我国低风险地区,两地均实行不封闭政策 ,能从北京顺义到山东郓城,但是需要进行14天医学观察,并且每天进行一次核酸检测。
山东郓城随官屯镇是疫区吗
〖壹〗 、郓城县随官屯镇于官屯村、由高风险区调整为低风险区。
〖贰〗、能 。随官屯镇 ,隶属于山东省菏泽市郓城县。济南位于山东省中西部,南依泰山,北跨黄河 ,背山面水,分别与西南部的聊城。截止2022年9月24日,通过查询俩地疫情官方网站显示 ,俩地都无新增,能上高速 。上高速需要携带二〖Fourteen〗 、小时核酸阴性证明。出门需佩戴好口罩,积极配合疫情防控。
〖叁〗、菏泽郓城县分为12个镇和9个乡,具体包括郓城镇、黄安镇、杨庄集镇 、侯咽集镇、武安镇、郭屯镇 、丁里长镇、玉皇庙镇、程屯镇 、随官屯镇、潘渡镇以及双桥乡、唐庙乡 、南赵楼乡、黄堆集乡、黄集乡 、李集乡、张集乡、水堡乡、郭庄乡和陈坡乡。
山东菏泽郓城属于什么风险区
郓城县菏泽市近来属于常态化防控区域 。高风险区域的定义是:在最后一例确诊病例确诊后的14天内 ,如果区域内没有新的本地确诊病例,那么可以解除封锁状态。高风险区域会采取极为严格的防控措施,包括可能的停工 、停业、停课等措施 ,并在必要时实施区域封锁以限制人员进出。
菏泽郓城县属于:常态化防控区域 高风险区域:在最后一例病例确诊后14天区域内无本地新增确诊病例时,可解除封锁 。高风险地区采取极为严格的措施应对疫情,果断采取停工、停业 、停课等管控措施 ,必要时可采取区域封锁,限制人员进出。
郓城县是低风险地区。郓城县,隶属山东省菏泽市 ,位于山东省西南部、菏泽市东北部,地处黄河下游,介于北纬35°19′~35°52′ ,东经115°40′~116°08′之间,总面积1643平方公里 。郓城县属暖温带半湿润东亚季风大陆性气候。四季分明,春季干燥多风,夏季炎热多雨 ,秋季温和凉爽,冬季干冷,雨雪稀少。
不需要 。截止到2022年8月26日 ,菏泽郓城属于低风险地区,实行常态化管理,回济南不需要隔离 ,但需要持48小时核酸检查结果,戴好口罩。
属于。通过查询郓城县交通枢纽相关资料了解到,截止2022年10月26日 ,山东省郓城县交通枢纽属于高风险 。郓城县交通枢纽站对过沿街门市(南到魁文路与廪丘路交界处,北到光明路与廪丘路交叉口,西到国华冷库)划为高风险区。
不是。菏泽市委统筹疫情防控和经济运行工作领导小组(指挥部)办公室2022年11月18日通告:郓城县随官屯镇于官屯村、由高风险区调整为低风险区。
山东菏泽哪些区县有疫情
〖壹〗 、其中牡丹区18例 ,集中隔离点检出15例,重点人员筛查检出3例;定陶区7例,重点人员筛查检出7例;曹县10例,集中隔离点检出10例;单县20例 ,集中隔离点检出7例,重点人员筛查检出3例,居家隔离医学观察检出10例;郓城县2例 ,居家隔离医学观察检出2例;鄄城县6例,集中隔离点检出6例;东明县4例,集中隔离点检出1例 ,重点人员筛查检出1例,居家隔离医学观察检出2例 。
〖贰〗、牡丹区。通过查询山东菏泽防控防疫资料显示,山东菏泽牡丹区有疫情 ,牡丹区西城街道太阳城小区是高风险区域,牡丹区高庄镇郅庄自然村、牡丹区高庄镇尹庄自然村是中风险区域。
〖叁〗 、山东菏泽郓城:8月29日公告,根据疫情防控工作要求 ,对原定开学时间(9月1日)进行延期,具体开学时间根据疫情防控形势发展和要求另行通知 。河南三门峡:8月29日通知,延迟市直各学校秋季学期开学时间,具体开学时间根据疫情防控形势另行通知;9月1日起全面启动线上教学工作。
〖肆〗、鲁西新区。菏泽 ,山东省辖地级市,位于山东省西南部,鲁苏豫皖四省交界地带 ,东与济宁市相邻,东南与江苏省徐州市、安徽省宿州市接壤,南与河南省商丘市相连 。通过查询相关资料了解到 ,该市疫情的第10例新冠病毒无症状感染者出现在鲁西新区。
〖伍〗 、截至11月19日24时,全市现有确诊病例4例,均在牡丹区 ,现有436例本土无症状感染者,其中牡丹区309例,曹县13例 ,定陶区3例,鲁西新区23例,郓城县28例,鄄城县22例、巨野县5例 ,成武县5例,东明县23例,单县5例。无症状感染者463:男 ,44岁,现住牡丹区大黄集镇曹州服务区 。
〖陆〗、菏泽市疫情应该是严重,已有〖Fourteen〗、例 ,并且波及两个县,鄄城和郓城。
山东省菏泽地区郓城县最新疫情怎么样
无症状感染者471:男,49岁 ,现住定陶区张湾镇菏泽东服务区南区。11月19日,重点人员筛查检出(省外入鲁人员) 。初步流调显示,活动轨迹主要涉及鄄城服务区西区 、定陶张湾高速口、定陶大李庄、崮堆王村 、菏泽服务区。无症状感染者472:男 ,31岁,现住鲁西新区陈集镇菏泽市方舱隔离点三期工地。11月19日,重点人员筛查检出(省外入鲁人员)。
郓城县菏泽市近来属于常态化防控区域 。高风险区域的定义是:在最后一例确诊病例确诊后的14天内,如果区域内没有新的本地确诊病例 ,那么可以解除封锁状态。高风险区域会采取极为严格的防控措施,包括可能的停工、停业、停课等措施,并在必要时实施区域封锁以限制人员进出。
菏泽郓城县属于:常态化防控区域 高风险区域:在最后一例病例确诊后14天区域内无本地新增确诊病例时 ,可解除封锁 。高风险地区采取极为严格的措施应对疫情,果断采取停工 、停业、停课等管控措施,必要时可采取区域封锁 ,限制人员进出。
郓城县随官屯镇于官屯村、由高风险区调整为低风险区。
有 。通过查询菏泽市防疫部资料显示,截止2022年11月5日,山东省郓城县有2例确诊病例 ,是有疫情的,全县处于静默状态,居民非必要不可以出门。
通过查询相关资料显示 ,郓城县没有封城,截止至2022年8月31日,山东菏泽郓城已经实现新冠肺炎病例数清零的壮举,近来是疫情常态化 ,任何人都可自由外出,所以没有封城。